傅園慧身價暴漲20倍 體育賽事IP規模五年內將達400億
2016-09-03 06:03:00 來源:第一財經網
原標題:傅園慧身價暴漲20倍 體育賽事IP規模五年內將達400億
一場奧運會結束,讓游泳運動員傅園慧身價暴漲20倍,也讓人們再次見識到了體育IP的價值。事實上,從去年開始,體育IP屢屢被爆炒,五年中超賽事版權賣出80億元一度震驚整個體育產業,隨后掀起一輪又一輪體育賽事IP版權的爭搶潮。
這背后除了除了體育產業大爆發的因素存在,也有各大企業看準了商機,希望借助體育產業帶動自身的發展,例如騰訊體育就結合體育與娛樂將籃球、娛樂明星匯聚組成超級企鵝籃球名人賽,以此為其視頻網站平臺吸引更多流量。
根據灼識咨詢最新發布的《2016中國IP行業藍皮書》指出,到2020年,我國體育賽事IP市場規模將達到390億元,而這一數字在去年僅118.4億元,2011年僅41.1億元。體育IP市場正加快步伐向我們走來。
產業高速增長、結構單一
體育IP的爆發增長離不開體育產業本身的發展,而這幾年體育產業成為我國重點發展的產業。伴隨我國人均GDP和居民收入的不斷提升,消費升級推動健康娛樂等現代服務需求增長,我國體育產業在過去幾年得到了長足發展。根據中國國家體育總局數據,中國體育產業增加值由2010年的2,220億元增加到了2014年的4,041億元,年復合增長率達到了16.2%左右。所占GDP的比重由2010年0.55%增長到了2014年的0.63%。2015年12月,中國國家體育總局局長劉鵬預測,到2015年底這一數字將進一步達到0.7%左右,達到“十二五”規劃的發展目標。

高速發展背后難以掩飾背后的問題,CIC灼識咨詢執行董事朱悅告訴第一財經記者:“與世界發達國家相比,中國體育產業的結構卻較為單一。舉例來說,美國體育產業增加值主要由體育消費所貢獻,圍繞體育用品、體育賽事、休閑健身和場館建設所展開。除了體育用品外,最大的幾塊細分領域分別為體育賽事消費、休閑健身消費以及體育場館投資等。而中國體育產業結構失衡,以體育用品制造為主,體育服務業發展緩慢!
總體上看,目前我國體育產業發展水平還不高,結構不盡合理;市場主體活力和創造力不強,產品有效供給不足,體育產業供給側結構性改革亟待推進;公民體育健身意識不強,大眾體育消費激發不夠;市場在體育資源配置中的決定性作用尚未充分發揮;政策體系還不完善,體育產業公共服務水平有待加強,體育產業距離國民經濟轉型升級重要力量還有明顯差距。
體育賽事IP率先突圍
體育IP即體育的知識產權或版權,按照分類主要可以分為體育賽事IP、體育場館IP、俱樂部IP和體育明星IP四種。體育IP的運營方一般擁有此項賽事的經營管理權,通過與其下游機構的合作,以達到IP商業價值的最大化。這四類中,賽事IP的建立一般是通過整合體育場館IP、俱樂部IP以及體育明星IP完成的,是體育IP甚至體育產業鏈中最核心內容,規模最大、影響力也最為深遠!笆聦嵣希2015年體育產業之所以屢屢給大家帶來高速發展的印象,甚至被媒體稱為“中國體育產業的資本元年”,除了巨頭紛紛進軍體育產業外,頂級賽事版權價格的大幅上漲也是重要的原因之一!敝鞇偙硎。

朱悅表示,體育賽事IP具有稀缺性極強的特征。在全世界眾多賽事中,頂級賽事的數量是有限的。世界杯、奧運會、NBA、歐洲五大足球聯賽、NFL等,處于體育IP金字塔的頂端。它們影響廣泛,商業價值巨大;同時,體育IP與其他行業具有很強的兼容性,能很好的促進相關產業發展。優質體育賽事的舉辦,對所在地及周邊交通、餐飲、住宿、旅游等行業帶來了一定的經濟效益。
2014年以前,由于受到過去轉播權及賽事舉辦管理相關政策、經濟基礎和人群消費能力及消費意愿的影響,中國的賽事運營機構發展一直相當困難。 2014年開始,國家逐步取消了商業性與群眾性體育賽事審批,放寬了賽事轉播權限制;同時,國家監管機構開始鼓勵引入社會資本承辦賽事,管辦分離。體育賽事IP也開始了高速增長,
2014年中體育文化產業基金、體育產權交易平臺相繼成立,2015年中超聯賽、中國之隊、女足超級聯賽等媒體版權實現市場化競標,體育總局與足球協會脫鉤。根據灼識咨詢測算,2015年中國體育賽事IP市場規模達到了118.4億元,預計2020年將突破390億元,達到體育產業增加值的4%左右。

資本巨頭自創或出海搶購IP
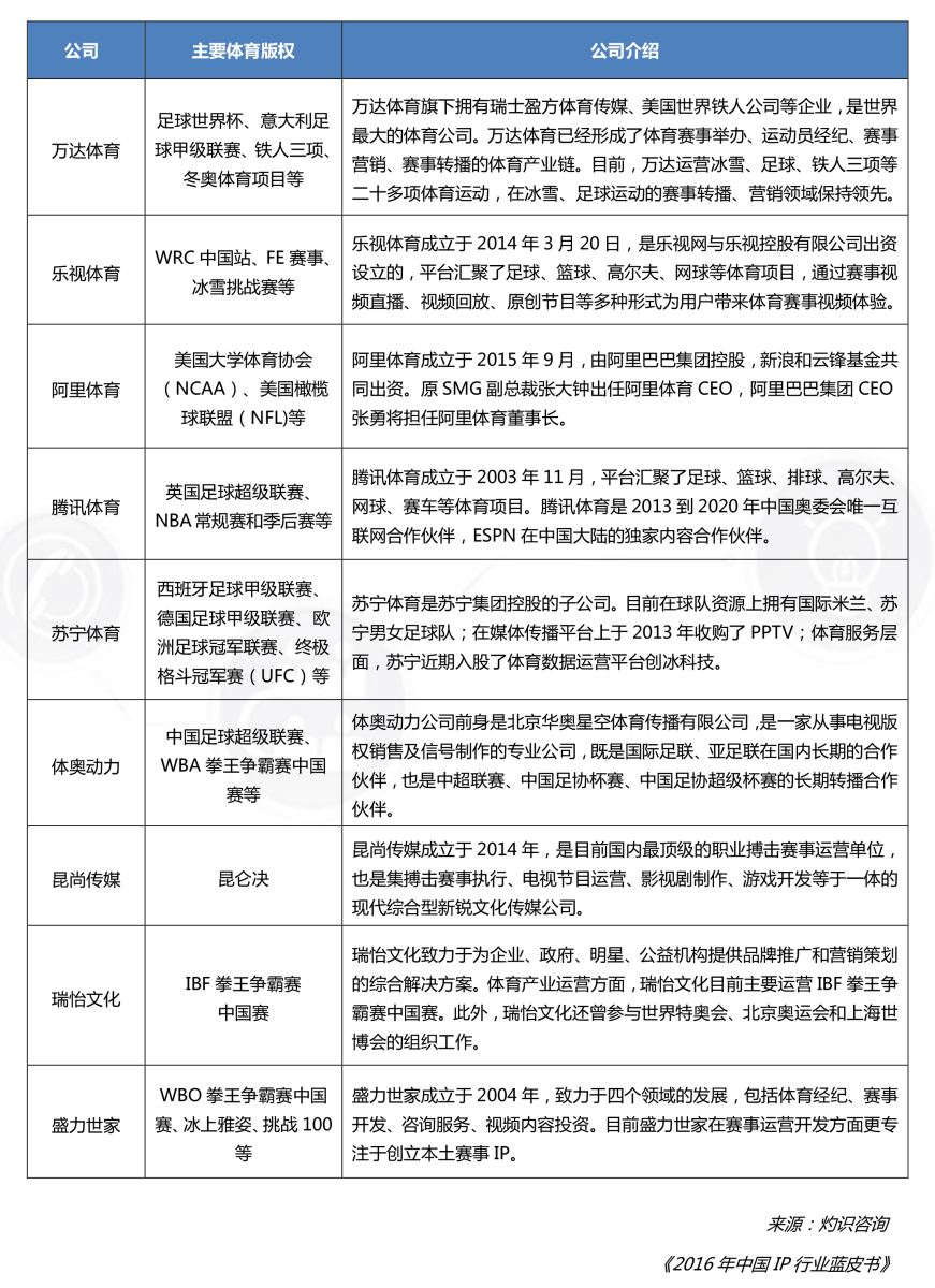
由于體育賽事IP的稀缺性,國內有價值的賽事IP基本被搶購一空。隨著國內體育賽事IP出售殆盡,中國資本開始強勢注入海外體育IP,給已陷入泥潭的昔日豪門帶來了生機。
一些公司開始自創IP,例如騰訊體育組織的結合體育與娛樂明星的超級企鵝籃球名人賽。騰訊體育運營總經理趙國臣向記者表示:“其實我們做名人賽主要是有兩個出發點,一個出發點,主要是體育這塊我們想自己做一些IP,也想做一些比較有價值的IP,但是我們在做這種IP的時候還是有選擇方向的,如果是做一個純賽事的IP,可能目前還沒有太好的空間和選擇,而且一個純賽事的IP要想培養起來可能要經過非常漫長的過程,可能幾年、幾十年還有上百年,像奧運會就是上百年的IP的形成,這是第一個出發點,所以我們想找一個切入點。”
除了自創IP外,很多公司開始向海外搶購IP。隨著8月5日中國財團簽約收購AC米蘭,聞名世界的米蘭雙雄均被中國資本順利拿下,算上西甲格拉納達、英超西布羅姆維奇、英冠阿斯頓維拉……2016年剛過去一多半,國內資本便勢如破竹地買進9家海外足球俱樂部。
朱悅表示,從變現的角度分析,以蘇寧為例,首先,球隊資源和球隊中有號召力的球星將加強蘇寧集團在比賽制作和宣傳層面的能力。舉例來說,PPTV的可以在足球賽事制作上邀請國米或蘇寧的足球作為可做嘉賓,以此提升平臺大眾吸引力和解說專業水平,提高收視率,實現平臺收入提升。其次,在零售端,蘇寧可以利用西甲和國際米蘭在影響力逐步實現其家電銷售業務的海外擴張,發展全球業務。此外,自2015年拿下西甲版權以來,PPTV體育對西甲進行了極其成功的運作,在線上衍生制作了更多的體育綜藝IP如《西甲深呼吸》、《西甲歡樂多》等熱門節目。在線下蘇寧體育還推出了“西甲國家德比嘉年華”活動,希望將PPTV從單純的賽事直播平臺轉變為綜合性的體育傳媒,擴大業務范圍。

新媒體成賽事IP主要變現渠道
可見,資本收購歐洲豪門很重要的因素就是看中其賽事IP的價值,以期更好的利用其賽事IP。
與網文、影視作品不同,體育賽事IP的粉絲群體多依賴于現場或直播平臺。當下視頻網站技術突飛猛進,各體育視頻網站均有自己的視頻云平臺,能觸達數十億用戶并保證賽事直播的安全、穩定,覆蓋互聯網電視、手機端、PC端、PAD端多種終端,普通人可隨心所欲地觀看體育賽事。尤其是直播已成為當下最備受追捧的觀看方式,體育愛好者不再愿意去等結果出來后再看回播,而希望及時全面了解體育賽事并參與其中。所以體育IP的粉絲群體本身依附于直播之上,黏度之強,遠勝于其他版權。一旦獨占,那些粉絲們勢必會從傳統電視平臺轉移到直播平臺。另外,體育賽事本身周邊產品需求大,賽事直播之外可為相關運動類應用提供入口。
作為全球最熱門體育項目,足球運動每年產值超過8000億歐元,絕大部分貢獻來自歐洲。即便中超2016年-2020年版權作價80億創造新歷史,較英超2016-2019三個賽季全球電視轉播權價格(超80億英鎊)仍是不值一提。因此,如果能夠入股歐洲足球俱樂部甚至拿下足球聯賽賽事IP,對新媒體平臺的價值推動是巨大的。
藍皮書還指出,由于媒體特性和我國廣播電視體制的種種限制,未來電視將很難成為傳播體育IP平臺的主流,CCTV受制于體制的束縛,難以花費高昂版權費用;省級上星臺時段資源有限;地級電視臺因為覆蓋面等問題,更不可能成為市場主流。在新事物的接受和應用程度上,互聯網也往往走在傳統媒體的前頭。因此,體育傳媒未來的中堅力量將是以互聯網為代表的新媒體。當然,電視媒體作為覆蓋面最廣泛的大眾媒體,在一定時間內將依然保持著較強的傳播優勢,對于賽事IP影響力的擴散具有相當的作用,尤其是對于不夠成熟、知名度不高的賽事來說,電視媒體成為其傳播的必然選擇。
編輯:吳海波
關鍵詞:IP;體育賽事;英冠;西布羅姆維奇;中超聯賽
國產電影患上IP泛濫癥:沒品質,IP片成“挨批片”,影評人韓浩月認為,IP原著一般都有較多粉絲,改編電影有天然的群眾基礎。說起來,IP片并不是什么新鮮事兒,中國第四代導演出道時拍的許多經典作品,多改編自作家小說,其實就是所謂“IP片”。
2016-09-01 10:59:00
2016年暑期檔即將接近尾聲,今年的電影戰場可謂哀鴻遍野,近100部電影卷入廝殺,卻少有影片名利雙收。
2016-09-01 09:34:00
2016年8月10日-11日,中國廣播電影電視社會組織聯合會欄目劇工作委員會、華中智谷、恩施州電視臺聯合舉辦的“第十屆全國影視短劇欄目劇評優年會暨影視IP產業論壇在恩施召開,聯合會副會長楊波、恩施州委宣傳部部長尹達及武漢文發集團、恩施州電視臺領導出席年會,來自中央電視臺、全國60多家省市電視臺、影視制作公司、互聯網機構、專家學者等逾百人參加了會議。2015-2016年度的第十屆影視短劇欄目劇評優結果也揭開帷幕。
2016-08-23 16:27:00
參與討論
我想說
央廣網官方微信
手機央廣網
